凯发网站·(中国区)官方网站

成功案例

协和医院:建设多模态电子签名体系的几点思考

发布时间: 2020-09-17

北京协和医院(简称“协和医院”)自2012年开始了电子签名体系建设,目前已建立基于USBKey、手机移动端、人脸识别等多模态电子签名体系,也是国内较早尝试人脸识别电子签名技术应用的医院。如今,协和医院已在门急诊电子病历、PACS、互联网诊疗等10余个系统接入了凯发国际提供的电子签名服务。


日前,在2020CHIMA大会的分论坛上,协和医院就“多模态电子签名体系建设”展开了经验分享与探讨。


.webp (1).jpg


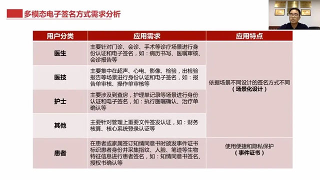
01 电子签名选择需要场景化设计”


协和医院曾多次和凯发国际深入研究签名的应用场景与特征。医院认为,电子签名技术是为了保障医疗数据的可靠性、完整性和法律效力,在满足需求的基础上,要充分考虑到医疗业务的实际场景。医院在选择签名方式上并非是单一的,可以依据不同场景、不同使用群体,选择不同的签名方式。


如医技护管可以选择传统的USBKey、手机、人脸的多模态签名方式,以满足多样化的场景签名需求。而对于患者端而言,更倾向于选择适用于治疗室、特需诊室的固定手写签名方式,以及适用于门诊诊区的移动签名方式。


02 多模态电子签名适用不同场景


如今,协和医院场景化、多模态的签名方式,使得医生可以根据医疗场景及个人习惯,做出最优选择。对于如何选择签名方式,协和医院曾和凯发国际深入探讨,从医疗业务流程的安全性、适用性设计着手,“量体裁衣”地考量了各业务的实际应用需求。

 

 (2).webp.jpg

如传统USBKey签名,由于数字证书存储于独立介质中,签名证据相对集成,所以该签名方式具有较高的安全级别,适用于单一的医疗业务场景,如病历文书、医嘱单、检查检验报告单等医疗档案的签名。


而基于移动端的签名方式,由于扫码电子签名功能可基于院内已有医疗 APP 二次开发,实现随时随地电子签名,具有极高便捷性,所以除了传统签名场景外,在互联网诊疗的在线寻医问药、开处方、下医嘱等在线诊疗全流程中也十分适用。


除此以外,协和医院还与凯发国际通力合作,在签名受限的医疗场景中,启用了人脸识别签署新模式。


03 开启人脸识别签署新模式


协和医院曾在研究中提到:对于一些安全级别较高的临床业务系统、业务活动性较高的临床场景以及禁止 USB 接口环境、不便于手动操作等业务环境,如医生在手术操作过程中,或在携带实体签名介质不便的情况下,人脸识别签名技术较为适用。


协和医院在门诊业务中,全面启用了凯发国际提供的基于人脸识别技术的新签名方式易签盾。易签盾基于生物特征识别,将密码技术与认证技术深度融合,实现了内外网统一交互,内外相互连接。


协和医院谈到,人脸特征识别的签名方式与传统签名完全不同,首先从采集用户信息方面就不一样,需要采集人脸信息。其次在数字证书签发和生成过程中,要导入内网的证书服务器,而非传统签名方式写入USBKey。

 (3).webp.jpg

建设多模态电子签名体系,不仅提高了身份认证的便利性和安全性,也为用户电子签名应用带来了便利。无论是USBKey电子签名,还是通过人脸识别、移动端扫码实现电子签名,都具有各自的适用性和可行性,只有严格遵守国家政策和法律要求,充分尊重医疗用户的应用场景和使用习惯,才能发挥每种签名技术最大的价值。

 

 

分享到: